2026年版 第3種冷凍機械責任者試験模範解答集

第3種冷凍機械責任者試験模範解答集

  • 9784485211441.IN01.jpg
  • 9784485211441.IN02.jpg
  • 9784485211441.IN03.jpg
  • 9784485211441.IN04.jpg
  • 9784485211441.IN05.jpg
  • 9784485211441.IN06.jpg
  • 9784485211441.IN07.jpg
  • 9784485211441.IN08.jpg
  • 予約受付中
  • 発売日: 2026/02/04
  • 編者: 電気書院
  • 判型: A5判
  • 頁: 403
  • ISBN: 978-4-485-21144-1
  • 定価: 4,290円(税込)
  • 商品紹介
  • 目次
  • 動画

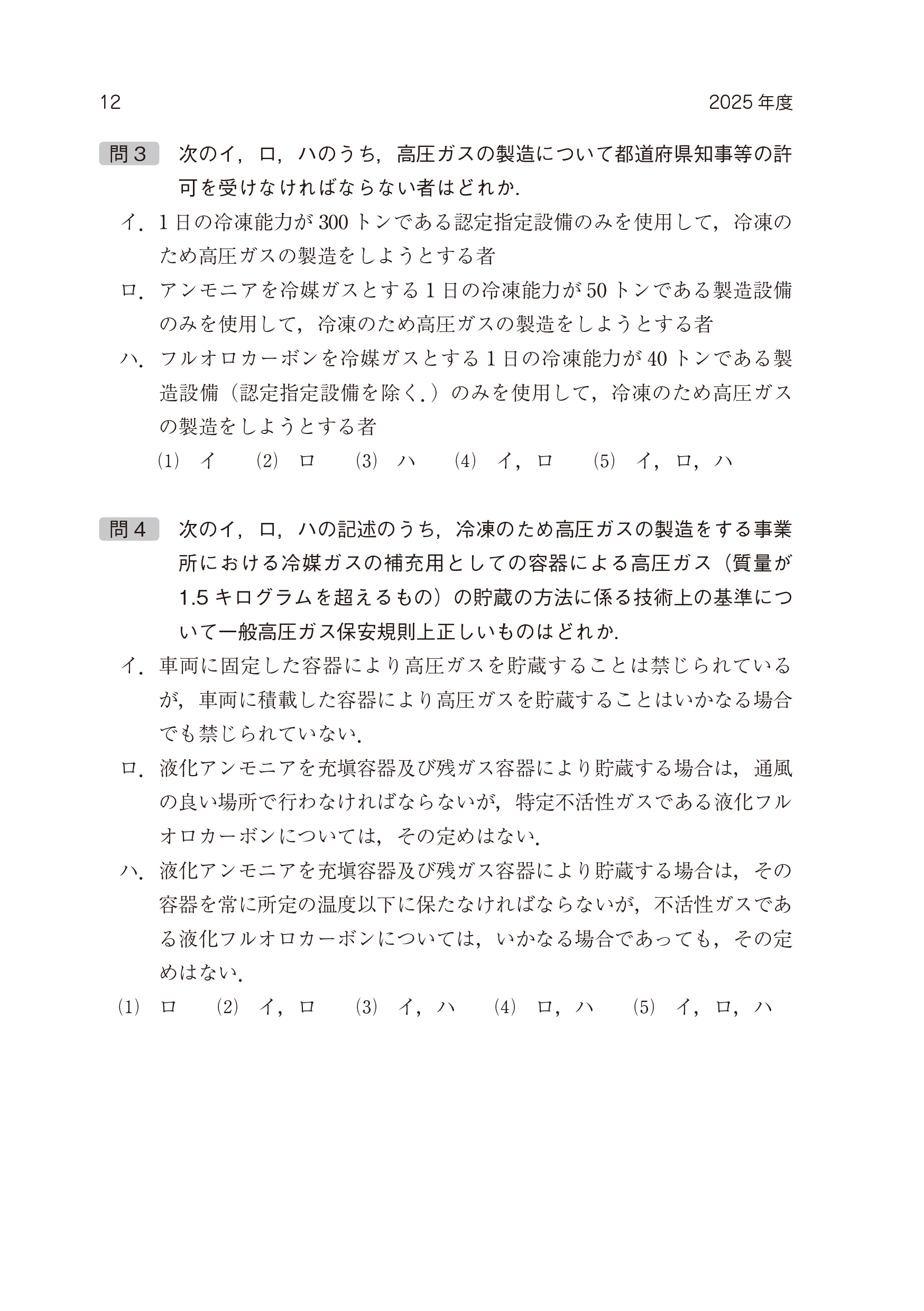
[出題傾向の把握に必須の過去問題集]

過去9年間(2025年度から2017年度)の試験に出題された「法令」「保安管理技術」の全問題と解答・解説を収録。

 

第3種冷凍機械責任者試験の出題傾向の大きなポイントは、毎年類似問題が多く出題されていることです。

本書を使い、実際の出題問題とその解答解説を繰り返し学習することが合格への最も早道といえます。

 

[解答・解説が別冊(取り外せます)]

解答・解説部分が別冊になっているので、取り外すことで問題と解答解説の照合がスムーズに行えます。

受験案内

 

【試験問題】

2025年度(令和7年度) 法令/保安管理技術

2024年度(令和6年度) 法令/保安管理技術

2023年度(令和5年度) 法令/保安管理技術

2022年度(令和4年度) 法令/保安管理技術

2021年度(令和3年度) 法令/保安管理技術

2020年度(令和2年度) 法令/保安管理技術

2019年度(令和元年度) 法令/保安管理技術

2018年度(平成30年度) 法令/保安管理技術

2017年度(平成29年度) 法令/保安管理技術

 

【解答・解説】※取り外せます

2025年度(令和7年度) 法令/保安管理技術

2024年度(令和6年度) 法令/保安管理技術

2023年度(令和5年度) 法令/保安管理技術

2022年度(令和4年度) 法令/保安管理技術

2021年度(令和3年度) 法令/保安管理技術

2020年度(令和2年度) 法令/保安管理技術

2019年度(令和元年度) 法令/保安管理技術

2018年度(平成30年度) 法令/保安管理技術

2017年度(平成29年度) 法令/保安管理技術